Jak zwiększyć siłę silownika pneumatycznego?

Czym się różni tłok od tłoczyska?

09/09/2017

Rating: 4.36 (4182 votes)

W świecie pneumatyki, siłowniki pneumatyczne odgrywają kluczową rolę w przekształcaniu energii sprężonego powietrza na ruch mechaniczny. Dwa fundamentalne komponenty, które umożliwiają to działanie, to tłok i tłoczysko. Chociaż nazwy te brzmią podobnie i oba elementy są niezbędne do prawidłowej pracy siłownika, pełnią one zupełnie różne funkcje. Zrozumienie różnic między nimi jest kluczowe dla każdego, kto pracuje z systemami pneumatycznymi, projektuje je lub je serwisuje. W tym artykule dokładnie przeanalizujemy, co odróżnia tłok od tłoczyska, jakie są ich funkcje i konstrukcje, a także dlaczego oba są tak ważne dla efektywnego działania siłowników pneumatycznych.

Czym się różni ciśnienie statyczne od dynamicznego?
Ciśnienie statyczne mierzy się rurką prostą umieszczoną w przewodzie. Ciśnienie dynamiczne , z którego oblicza się prędkość, jest więc różnicą zmierzonego w powyższy sposób ciśnienia całkowitego i statycznego.
Spis treści

Tłok siłownika pneumatycznego: Serce przemiany energii

Tłok jest centralnym, ruchomym elementem wewnątrz cylindra siłownika pneumatycznego. Jego podstawową funkcją jest odbieranie energii sprężonego powietrza i przekształcanie jej w ruch posuwisto-zwrotny. Wyobraźmy sobie tłok jako przegrodę w cylindrze, która pod wpływem ciśnienia powietrza przesuwa się, wykonując pracę mechaniczną.

Konstrukcja i materiały tłoka

Tłoki zazwyczaj wykonane są z metali, takich jak aluminium lub stal, ze względu na ich wytrzymałość i odporność na obciążenia. Często powierzchnia tłoka jest dodatkowo pokrywana specjalnymi warstwami ochronnymi, które zmniejszają tarcie i zużycie, a tym samym wydłużają żywotność całego siłownika. Kluczowym elementem konstrukcyjnym tłoka są pierścienie uszczelniające. Ich zadaniem jest zapewnienie szczelności między tłokiem a ściankami cylindra, co zapobiega niekontrolowanemu przepływowi powietrza między komorami cylindra. Dzięki temu cała energia sprężonego powietrza jest efektywnie wykorzystywana do przemieszczania tłoka.

Zaawansowane aspekty konstrukcji tłoka

  • Materiały: W nowoczesnych rozwiązaniach, oprócz tradycyjnych metali, stosuje się również kompozyty i polimery wzmocnione włóknem. Pozwalają one na redukcję wagi tłoka, co jest istotne w aplikacjach wymagających szybkiego i dynamicznego ruchu.
  • Geometria: Kształt tłoka jest precyzyjnie dopasowany do cylindra. Różne profile tłoków mogą być stosowane w zależności od wymagań dotyczących rozkładu siły, szybkości reakcji i uszczelnienia. Precyzyjna obróbka powierzchni tłoka minimalizuje luzy i straty energii.
  • Uszczelnienia: Wybór materiałów uszczelniających jest kluczowy. Muszą one być odporne na ścieranie, temperaturę, działanie powietrza i ewentualnych smarów. Odpowiednie uszczelnienia zapewniają szczelność i długą żywotność siłownika.

Tłoczysko siłownika pneumatycznego: Przekaźnik ruchu i siły

Tłoczysko, nazywane również trzpieniem tłoka, jest elementem łączącym tłok z zewnętrznym światem. To ono przenosi ruch i siłę wygenerowaną przez tłok na elementy wykonawcze maszyny. Tłoczysko jest prętem, który wystaje z cylindra siłownika i jest bezpośrednio odpowiedzialne za wykonywanie pracy, np. przesuwanie, podnoszenie, czy dociskanie.

Konstrukcja i materiały tłoczyska

Tłoczyska muszą być niezwykle wytrzymałe, dlatego zazwyczaj wykonuje się je ze stali hartowanej. Materiał ten charakteryzuje się wysoką odpornością na obciążenia, zginanie, skręcanie i ścieranie. Powierzchnia tłoczyska jest często poddawana procesom chromowania lub pokrywana innymi powłokami ochronnymi. Ma to na celu zapewnienie gładkości, minimalizację tarcia oraz ochronę przed korozją. Na tłoczysku również znajdują się uszczelnienia, które zapobiegają przedostawaniu się zanieczyszczeń do wnętrza cylindra i wyciekom sprężonego powietrza.

Zaawansowane aspekty konstrukcji tłoczyska

  • Wytrzymałość: Tłoczysko musi być zaprojektowane tak, aby wytrzymać ekstremalne siły podłużne i boczne. Dobór odpowiedniej stali hartowanej i procesy obróbki cieplnej są kluczowe dla jego trwałości.
  • Powierzchnia:Gładka i odporna na korozję powierzchnia tłoczyska minimalizuje tarcie z uszczelnieniami i prowadnicami. Chromowanie i inne powłoki ochronne są standardem w nowoczesnych tłoczyskach.
  • Połączenia: Końcówka tłoczyska, która łączy się z maszyną, musi być solidna i łatwa w montażu. Najczęściej stosuje się gwintowane końcówki, ale dostępne są również inne typy połączeń, w zależności od zastosowania.

Kluczowe różnice konstrukcyjne i funkcjonalne

Podsumowując, główne różnice między tłokiem a tłoczyskiem wynikają z ich fundamentalnych funkcji:

CechaTłokTłoczysko
FunkcjaPrzekształca energię pneumatyczną w mechanicznąPrzenosi energię mechaniczną na zewnątrz siłownika
PołożenieWewnątrz cylindra siłownikaCzęść wystająca na zewnątrz cylindra
RuchRuch posuwisto-zwrotny w cylindrzeRuch posuwisto-zwrotny na zewnątrz, wykonujący pracę
KonstrukcjaCzęsto z pierścieniami uszczelniającymi, dopasowany do cylindraPręt stalowy, często chromowany, z elementami połączeniowymi

Zrozumienie tych różnic jest niezbędne przy doborze, konserwacji i naprawie siłowników pneumatycznych. Wymiana uszkodzonego tłoka lub tłoczyska wymaga precyzyjnej wiedzy o ich roli w mechanizmie siłownika i właściwego doboru materiałów oraz technologii.

Ile wymian powietrza na godzinę rekuperacja?
WYLICZENIE STRUMIENIA POWIETRZA REKUPERATORA W najprostszych układach przyjmuje się więc ok. 0,5-0,7 wymiany powietrza w budynku na godzinę, jest to zalecenie normy PN-EN 15251. Czyli należy pomnożyć powierzchnię użytkową budynku razy średnią wysokość pomieszczeń.

Zastosowania siłowników pneumatycznych

Siłowniki pneumatyczne, z ich tłokami i tłoczyskami, są wszechobecne w przemyśle. Znajdują zastosowanie w:

  • Automatyzacji produkcji: Linie produkcyjne, robotyka przemysłowa, systemy pakowania.
  • Pojazdach: Systemy hamulcowe, zawieszenia pneumatyczne.
  • Urządzeniach medycznych: Łóżka szpitalne, sprzęt rehabilitacyjny.
  • Systemach kontroli ruchu: Bramy automatyczne, zawory sterujące przepływem.

Ich precyzja, szybkość i niezawodność czynią je niezastąpionymi w wielu zaawansowanych aplikacjach inżynierskich.

Najczęściej zadawane pytania (FAQ)

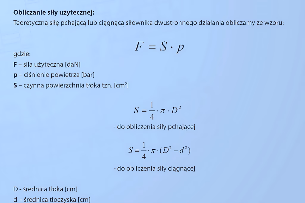
Jak obliczyć siłę siłownika pneumatycznego?

Siłę teoretyczną siłownika pneumatycznego oblicza się ze wzoru: siła teoretyczna = ciśnienie * czynna powierzchnia tłoka. Siła użytkowa uwzględnia współczynnik strat: siła użytkowa = ciśnienie * czynna powierzchnia tłoka * współczynnik η.

Jak zwiększyć siłę siłownika pneumatycznego?

Siłę siłownika można zwiększyć poprzez zwiększenie ciśnienia powietrza lub zastosowanie siłownika o większej średnicy tłoka. W praktyce najczęściej reguluje się ciśnienie za pomocą reduktora ciśnienia.

Jak dobrać siłownik hydrauliczny? (Informacja dodatkowa, choć artykuł skupia się na pneumatycznych)

Przy doborze siłownika hydraulicznego należy wziąć pod uwagę:

  • Ciśnienie robocze systemu hydraulicznego
  • Rodzaj ruchu i wymaganą siłę
  • Specyficzne warunki pracy (temperatura, zanieczyszczenia)
  • Zastosowanie siłownika
  • Dostępność serwisu i części zamiennych
  • Koszt całkowity

Podsumowanie

Tłok i tłoczysko to dwa kluczowe, lecz różne elementy siłownika pneumatycznego. Tłok przekształca energię sprężonego powietrza w ruch, natomiast tłoczysko przenosi ten ruch i siłę na zewnątrz. Zrozumienie ich odmiennych funkcji i konstrukcji jest fundamentem efektywnej pracy z systemami pneumatycznymi. Właściwy dobór, konserwacja i serwis tych komponentów zapewniają niezawodność i długą żywotność całego systemu pneumatycznego, co przekłada się na wydajność i bezpieczeństwo w wielu gałęziach przemysłu.

Jeśli chcesz poznać inne artykuły podobne do Czym się różni tłok od tłoczyska?, możesz odwiedzić kategorię HVAC.

Go up