Co oznacza E3 na klimatyzacji?

Kody błędów klimatyzacji E3 i H3: Przyczyny i Rozwiązania

15/07/2022

Rating: 3.91 (805 votes)

Klimatyzacja stała się nieodłącznym elementem komfortu w domach i biurach, szczególnie podczas upalnych dni. Jednak, jak każde urządzenie, klimatyzatory mogą czasami sprawiać problemy, sygnalizując usterki za pomocą kodów błędów. Dwa z często spotykanych kodów to E3 i H3. W tym artykule przyjrzymy się bliżej tym kodom, wyjaśnimy, co oznaczają, jakie są ich potencjalne przyczyny i jak można je rozwiązać.

Spis treści

Kod błędu E3 w klimatyzatorach Furrion

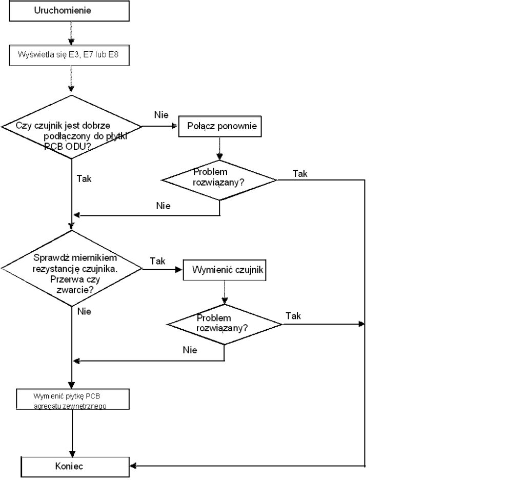
Kod błędu E3 jest specyficzny dla klimatyzatorów marki Furrion, popularnych w przyczepach kempingowych, kamperach i innych pojazdach rekreacyjnych. Ten kod zazwyczaj wskazuje na problem z czujnikiem temperatury wewnętrznej, który znajduje się na parowniku (wężownicy chłodzącej) wewnątrz jednostki wewnętrznej klimatyzatora.

Jaki jest kod e3 klimatyzatora Furrion?
Wyświetli się kod błędu E3 wskazujący na utratę komunikacji między termostatem a skrzynką sterowniczą . System wyłączy się i będzie wymagał głównego resetu zasilania, aby wznowić wybór trybu. Po wyłączeniu zasilania system można wznowić, naciskając przycisk zasilania i ponownie wybierając funkcję trybu.2 maj 2024

Możliwe przyczyny kodu błędu E3 w Furrion:

  • Uszkodzony czujnik temperatury: Czujnik mógł ulec awarii, co uniemożliwia prawidłowy odczyt temperatury parownika.
  • Przerwa lub zwarcie w obwodzie czujnika: Problem z okablowaniem, np. poluzowane połączenie, przetarty kabel lub zwarcie, może zakłócić sygnał z czujnika.
  • Problem z płytą sterującą: Rzadziej, ale uszkodzenie płyty sterującej klimatyzatora może powodować błędne odczyty lub nieprawidłową interpretację sygnału z czujnika.
  • Wyciek czynnika chłodniczego: W ekstremalnych przypadkach, znaczny wyciek czynnika chłodniczego może spowodować nadmierne ochłodzenie parownika, co może być błędnie interpretowane przez system jako awaria czujnika. Jest to jednak mniej prawdopodobna przyczyna kodu E3.

Jak rozwiązać problem kodu E3 w klimatyzatorze Furrion?

Rozwiązywanie problemu kodu E3 wymaga często pewnej wiedzy technicznej. Poniżej przedstawiamy kroki, które możesz podjąć, ale pamiętaj, że w przypadku braku doświadczenia, najlepszym rozwiązaniem jest skontaktowanie się z serwisem klimatyzacji lub autoryzowanym serwisem Furrion.

  1. Wyłącz i włącz klimatyzator: Czasami prosty reset może pomóc. Wyłącz klimatyzator, odczekaj kilka minut i włącz go ponownie. Sprawdź, czy kod błędu nadal się wyświetla.
  2. Sprawdź połączenia czujnika: Jeśli masz doświadczenie z elektroniką, możesz spróbować zlokalizować czujnik temperatury na parowniku (zwykle jest to mały element z dwoma przewodami) i upewnić się, że połączenia są pewne i nie są poluzowane. Ostrożnie! Prace przy instalacji elektrycznej wymagają ostrożności.
  3. Sprawdź przewody czujnika: Wizualnie sprawdź przewody prowadzące do czujnika pod kątem uszkodzeń, przetarć lub przerw.
  4. Skontaktuj się z serwisem: Jeśli powyższe kroki nie pomogą, najprawdopodobniej konieczna będzie wymiana czujnika temperatury lub diagnoza i naprawa płyty sterującej. W tym przypadku skontaktuj się z autoryzowanym serwisem Furrion lub wykwalifikowanym technikiem HVAC.

Błąd H3 w klimatyzacji (ogólny)

Kod błędu H3 jest bardziej ogólny i może występować w klimatyzatorach różnych producentów. Zazwyczaj wskazuje on na problem z wysokim ciśnieniem w układzie chłodniczym. System klimatyzacji monitoruje ciśnienie czynnika chłodniczego, aby zapewnić bezpieczną i efektywną pracę. Gdy ciśnienie przekroczy dopuszczalny poziom, system może wygenerować kod błędu H3 i wyłączyć sprężarkę, aby zapobiec uszkodzeniom.

Co oznacza błąd H3 na klimatyzacji?
Nazwa usterki Zabezpieczenie przed przeciążeniem sprężarki.

Możliwe przyczyny błędu H3 w klimatyzacji:

  • Zabrudzone cewki skraplacza: Cewki skraplacza, znajdujące się na zewnątrz budynku (w jednostce zewnętrznej), odprowadzają ciepło z czynnika chłodniczego. Jeśli są zabrudzone kurzem, liśćmi lub innymi zanieczyszczeniami, wymiana ciepła jest utrudniona, co prowadzi do wzrostu ciśnienia. To najczęstsza przyczyna błędu H3.
  • Zablokowany przepływ powietrza przez skraplacz: Upewnij się, że jednostka zewnętrzna nie jest niczym zasłonięta (np. krzewami, przedmiotami). Swobodny przepływ powietrza jest kluczowy dla prawidłowego działania skraplacza.
  • Uszkodzony wentylator skraplacza: Wentylator skraplacza pomaga w odprowadzaniu ciepła. Jeśli wentylator nie działa prawidłowo (np. uszkodzony silnik, zablokowane łopatki), ciśnienie w układzie wzrośnie.
  • Nadmiar czynnika chłodniczego: Zbyt duża ilość czynnika chłodniczego w układzie może powodować wzrost ciśnienia. Jest to mniej prawdopodobne, jeśli klimatyzacja nie była niedawno serwisowana lub doładowywana.
  • Problem z zaworem rozprężnym lub dławikiem: Te elementy regulują przepływ czynnika chłodniczego. Ich nieprawidłowe działanie może prowadzić do wzrostu ciśnienia.
  • Awaria presostatu wysokiego ciśnienia: Presostat wysokiego ciśnienia to czujnik bezpieczeństwa, który monitoruje ciśnienie. Jeśli sam presostat jest uszkodzony, może błędnie sygnalizować wysokie ciśnienie, nawet jeśli w rzeczywistości jest ono prawidłowe.

Jak rozwiązać problem błędu H3 w klimatyzacji?

Podobnie jak w przypadku kodu E3, niektóre kroki można podjąć samodzielnie, ale w większości przypadków konieczna będzie interwencja specjalisty.

  1. Wyłącz i włącz klimatyzator: Spróbuj zresetować system, wyłączając i włączając klimatyzator.
  2. Sprawdź jednostkę zewnętrzną: Upewnij się, że cewki skraplacza (widoczne przez kratki jednostki zewnętrznej) nie są mocno zabrudzone. Jeśli są, delikatnie wyczyść je miękką szczotką lub odkurzaczem. Uważaj, aby nie uszkodzić delikatnych lamelek cewek.
  3. Upewnij się, że jednostka zewnętrzna ma swobodny przepływ powietrza: Usuń wszelkie przeszkody wokół jednostki zewnętrznej.
  4. Sprawdź wentylator skraplacza: Upewnij się, że wentylator skraplacza obraca się swobodnie, gdy klimatyzator jest włączony. Jeśli nie działa, lub obraca się powoli, może to wskazywać na problem z silnikiem wentylatora. Nie próbuj naprawiać wentylatora samodzielnie, jeśli nie masz doświadczenia.
  5. Skontaktuj się z serwisem: Jeśli powyższe kroki nie przyniosą rezultatu, wezwij serwis klimatyzacji. Problem może wymagać sprawdzenia ciśnienia czynnika chłodniczego, diagnostyki presostatu, zaworu rozprężnego lub innych komponentów układu chłodniczego.

Tabela porównawcza kodów błędów E3 i H3

Kod błęduMarka (najczęściej)Opis błęduMożliwe przyczynyOrientacyjne rozwiązanie
E3FurrionProblem z czujnikiem temperatury wewnętrznejUszkodzony czujnik, problem z okablowaniem, płyta sterującaWymiana czujnika, naprawa okablowania, serwis płyty sterującej
H3Ogólny (różne marki)Wysokie ciśnienie w układzie chłodniczymZabrudzone cewki skraplacza, zablokowany przepływ powietrza, uszkodzony wentylator, nadmiar czynnikaCzyszczenie cewek, udrożnienie przepływu powietrza, naprawa wentylatora, regulacja czynnika, serwis układu

Najczęściej zadawane pytania (FAQ)

Co zrobić, gdy na klimatyzacji wyświetli się kod błędu?
Pierwszym krokiem jest zawsze zapisanie kodu błędu. Następnie, spróbuj zresetować klimatyzator, wyłączając go na kilka minut i włączając ponownie. Jeśli kod błędu nadal się wyświetla, zapoznaj się z instrukcją obsługi klimatyzatora, gdzie powinny znajdować się informacje o kodach błędów. W przypadku poważniejszych kodów, takich jak E3 i H3, często konieczna jest interwencja serwisu.
Czy mogę samodzielnie naprawić błąd klimatyzacji?
Niektóre proste problemy, takie jak zabrudzone cewki skraplacza (w przypadku błędu H3), można spróbować rozwiązać samodzielnie. Jednak, w przypadku bardziej złożonych usterek, szczególnie tych związanych z układem elektrycznym lub chłodniczym, zdecydowanie zaleca się skontaktowanie z wykwalifikowanym serwisem. Próby naprawy bez odpowiedniej wiedzy i narzędzi mogą pogorszyć sytuację i narazić na niebezpieczeństwo.
Kiedy powinienem wezwać serwis klimatyzacji?
Serwis klimatyzacji należy wezwać, gdy:
  • Kod błędu nie znika po resecie klimatyzatora.
  • Podejrzewasz poważniejszą usterkę, której nie jesteś w stanie samodzielnie zdiagnozować i naprawić.
  • Dotyczy to kodów błędów takich jak E3 i H3, które często wskazują na problemy wymagające specjalistycznej wiedzy i narzędzi.
  • Chcesz mieć pewność, że naprawa zostanie wykonana prawidłowo i bezpiecznie.

Podsumowanie

Kody błędów E3 i H3 w klimatyzacji sygnalizują różne problemy, ale oba wymagają uwagi. Kod E3 w klimatyzatorach Furrion wskazuje na potencjalny problem z czujnikiem temperatury, natomiast kod H3 (ogólny) na wysokie ciśnienie w układzie chłodniczym. Pamiętaj, że regularne przeglądy i konserwacja klimatyzacji, w tym czyszczenie cewek skraplacza, mogą pomóc w zapobieganiu wielu problemom i zapewnić długotrwałą i bezproblemową pracę urządzenia. W przypadku wystąpienia kodów błędów, nie wahaj się skontaktować z profesjonalnym serwisem HVAC, aby szybko i skutecznie rozwiązać problem i cieszyć się komfortową temperaturą w swoim domu lub biurze.

Jeśli chcesz poznać inne artykuły podobne do Kody błędów klimatyzacji E3 i H3: Przyczyny i Rozwiązania, możesz odwiedzić kategorię Klimatyzacja.

Go up